周日也能办!佛山出入境业务“专场办”来了!
摘要:…
为满足学生群体寒假办证需求
2026年寒假期间
佛山公安出入境管理部门
将推出“周日专场办”办证便民措施
👇👇
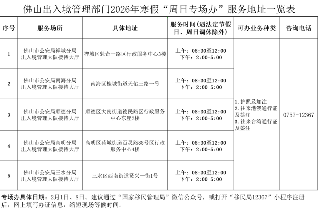
(一)服务时间:2月1日、8日两个周日,上午8:30至12:00;下午2:00至5:00。
(二)服务地点:佛山公安出入境管理部门五区接待大厅。

(三)专场服务对象及可办业务种类:主要为在佛山就读的大学、中学、小学、幼儿园在校学生及家长。护照、往来港澳台通行证及签注业务。
(一)未满16周岁须带齐的材料证明。须由监护人陪同申请,交验监护证明(如出生证或载有父母为户主的户口簿或公证书)和监护人身份证原件(监护人为外国人或者华侨的,提交护照),并提交复印件;提交近期有效符合出入境规定的数字相片回执。监护人无法陪同的,可委托他人陪同,提交监护人委托书、监护人身份证复印件;交验监护证明,陪同人身份证原件,并提交复印件。
(二)出国(境)前,请提前检查出入境证件有效期及签注,往来港澳台通行证有效期少于110天的,无法申请港澳台签注,请提前换领证件;护照有效期不满6个月的,按照国际惯例及相关规定,无法正常申请签证。建议在取得护照、往来港澳台通行证等签证件及签注后,再预定出国(境)机票、酒店等,以免出行受阻。
(三)出国(境)治疗重症、探望危重病人、奔丧,出(国)境参加紧急会议和谈判、签订合同,出(国)境处理突发事件,应诉、应试,出(国)境留学开学报到日期临近,出行前证件遗失损毁的,提供相关证明材料后,可申请加急办理;出入境管理部门核实后,将在5个工作日内快速办结。
(四)当前正处于寒假办证高峰,如您近期无具体出国(境)计划,可安排其他时间错峰办理出入境证件,佛山公安出入境管理部门将竭诚提供优质、高效、便捷服务。
如您还有其他疑问
请拨打咨询热线0757-12367









